Страница 1 от 2
Грешка Р0301 на Авенсис Т25
Публикувано на: 02 Авг 2022 22:33
от shapala
Здравейте, притежавам Авенсис 2004 1.6 3ZZ мотора, преди седмица ми даде грешка Р0301 Cylinder 1 misfire detected. Смених бобината на първи цилиндър с нова, но пак ми излиза грешката, моля за предложения какво друго може да е?
Грешка Р0301 на Авенсис Т25
Публикувано на: 02 Авг 2022 23:17
от mapamop
shapala написа: ↑02 Авг 2022 22:33предложения
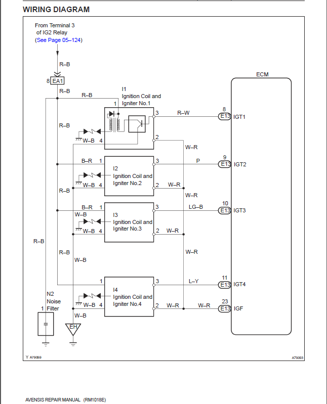
заповядай извадка от сервизното ръководство. Цялото го има тук:
http://toyota.aitnet.org/Toyota/Avensis ... 05.SIL.rar

- Screenshot 2022-08-02 231600.png (152.98 KiB) Преглеждано 3859 пъти
Грешка Р0301 на Авенсис Т25
Публикувано на: 18 Авг 2022 09:22
от shapala
Благодаря за информацията от ръководството. Смених и свещите, след няколко дни каране пак излезе същата грешка. Причините в ръководството са доста общи, идеята за поста във форума е по-скоро за съвет от някой, който се е сблъсквал с подобен проблем и е намерил решението му. Хубав ден!
Грешка Р0301 на Авенсис Т25
Публикувано на: 18 Авг 2022 09:38
от mapamop
Т.е. прочетохте в ръководството как се проверяват бобините и инжекторите дали имат захранване. Прочетохте и проверихте си конекторите и буксите за навлязла влага и мръсотия в тях, сигурно е че няма счупено заключващо зъбче по конекторите, кабелите ги препихате за физическо нараняване. Измерихте си датчика за температурата дали работи коректно, измерихте датчик на колянов вал и разпределителен вал че са в нормите. Прегледахте всички маркучи за пукнатини и ги сменихте. Измихте дебитомер и дросел и сменихте гарнитурата на дросела. Извадихте и измихте масления клапан за газоразпределението и цедката му.
И въпреки всичко по-горе, не успяхте да откриете проблем?
Или свърши боба за хвърляне и търсите боб назаем?
Изчетохте ли секциите в ръководството, които имат отношение към тези неща? Изобщо.... Или се хванахте за картинката и общата култура, търсейки лесни и очевидни проблеми?
Грешка Р0301 на Авенсис Т25
Публикувано на: 19 Авг 2022 11:34
от Stanislav96
Имах подобен проблем на 1zz-fe , оказа се буксата на бензиновата дюза!
Грешка Р0301 на Авенсис Т25
Публикувано на: 24 Авг 2022 12:39
от sir.petrov
Здравейте колеги,
Колата ми е Toyota Corolla Verso - 2005 110к бензин и газ.
Ползвам я от 6 години.
По километраж на 230 000 км.
Имам същият проблем, който се появи преди около 2 месеца.
Грешка Р0301 Cylinder 1 misfire detected.
Първоначално, лампата на таблото примигваше само няколо пъти.
Ходих на сервиз при майсторъ, който ми потдържа колата, каза да сменя свещите и да разменя бубините на 1 и 2 цилиндър.
Ако пак се появи значи е бубина.
След 2 дедмици пак се появи, но отново на 1-ви цилиндър.
Тогава ми каза, слабото място им били леглата на клапаните.
Попринцип се правило припасване на клапаните на 180 000 км.
Има опастност клапаните да не оплатняват вече.
Преди време е правил 3 такива и се е оказало че леглата на клапаните били подбити, много скъп ремонт имного време отнемало.
Ходих на втори сервиз и ми казаха същото !
Сега следва да си запиша час в сервиза на Тойота за диагностика.
Между другото:
- Проверихте си конекторите и буксите. - ОК
- Смених Горивният филтър.
- Почистих горивните дюзи.
- Измих дебитомер и дросел и сменихте гарнитурата на дросела.
- Измерих датчик на колянов вал и разпределителен вал. - ОК
- Прегледахте всички маркучи за пукнатини. - ОК
Колега mapamop
Може ли да ми кажете къде се къде се намира датчика за температурата и как да разбера дали работи коректно.
А също къде се къде се намира масления клапан за газоразпределението и цедката му.
Благодаря предварително.
Грешка Р0301 на Авенсис Т25
Публикувано на: 24 Авг 2022 12:55
от mapamop
Двигателя ти изглежда да е различен от моя.
Датчика за температурата се намира на повечето мотори грубо посредата на дясната стена на главата на мотора, като го гледаш откъм бронята.
Клапана за газоразпределението се намира при мен в предния ляв,горен ъгъл на главата, под капака за клапаните, зад алтернатора. Цедката му е вертикално под него.
Писах ти лично. Отговори ми.
Идеята е да я закачим на диагностика и да видим стойностите на дюзи, температури и т.н. в удобно и за двамата време.
По презумпция издухан клапан ще води до загуби на масло и компресия. Поне в повечето случаи, но не е 100% симптом.
Грешка Р0301 на Авенсис Т25
Публикувано на: 24 Авг 2022 16:34
от shapala
Тъй, като не съм споменал преди, моята също е на газ. За сега съм сменил свещи и бобина, почистих дроселната клапа и датчик за въздух в кутията на въздушния филтър. Грешката след смяна свешите се появи след по-дълго време на каране. След последните почистване не съм я карал много за да видя дали ще даде пак грешка. Продължавам да следя.
Грешка Р0301 на Авенсис Т25
Публикувано на: 24 Авг 2022 17:11
от mapamop
Бобините проверявахте ли ги дали имат стабилна маса към двигателя на крак 4? Може и другите крачета да ги проверите.
Схеми за Авенсис, предполагам и за другите бензинови без директно впръскване:

- Screenshot 2022-08-24 171035.png (57.24 KiB) Преглеждано 3348 пъти

- Screenshot 2022-08-24 171411.png (130.15 KiB) Преглеждано 3348 пъти
Грешка Р0301 на Авенсис Т25
Публикувано на: 26 Авг 2022 17:00
от sir.petrov
Здравете колеги,
Колега
shapala,
Първо да вметна това за газта, че има голяма вероятност от употребатра на газ главата или клапаните да са се износили.
Оказа се че в повечето сервизи или неискат да ми тестват налягането в цилиндрите, като си намират различни причини или трябва записване за след 2-3 седмици.
Затова си поръчах си Бензинов компресомер, който ще пристигне утре и сам ще си ги замеря...
Не е нещо професионално, но все ще покаже ако има голяма разлика междъ другите 3 цилиндъра...
И така тъй като се оказа, че с колата
mapamop сме от един град се уговорихме и се видяхме. (Благодаря ти много за което, пак ще се обадя

)
Той ми огледа подробно двигателя и закачи комютътът на смея да кажа доста професионална техника.
- От огледа се оказа, че газаджиите така са творили, рязали кабели и съединявали, увивали с изолирбанд, който се е разлепил, в снопоерте намачкани саединявани кабели...две букси към бубините с счупени крачета...
Събота и неделя, ще разплета цялата инсталация по двикателя и ще я подменя.
- Допълнително 2 маркъуча за рациркулацията на картермите газове и за сервото са изпечени и не държат.
Днес си взех нови и тях ще сменя.
- Гарнитърата на клапаните, която смених миналото лято е избила и е по- зле от преди.
Поръчах я днес ще я взема.
Събота иа неделя ще я сменя ако остане време.
- Колкото до данните от компютърат, там се оказа, че има "мис-файари " на всички цилиндрин, но в по-малки стойности и тях за сега не ги отчита като главни грешки, а напърви безкрайно много.
Надявам се, че е от лошите връзки, но другата седмица ще гледам да намеря време да пиша какво е станало.
Грешка Р0301 на Авенсис Т25
Публикувано на: 27 Авг 2022 07:55
от shapala
Благодаря колега, за подбробната информация. При мен диагностиката показа мисфайр само на първи цилиндър. Имам приятел със сервиз и снощи измерихме компресия та. За мое съжаление на първи цилиндър показа 8, а на останалите 12. Така, че предстои сваляне на главата и проверка на клапаните и най-вероятно последващ ремонт. Ще пиша при ново развитие на проблема при мен.
Грешка Р0301 на Авенсис Т25
Публикувано на: 29 Авг 2022 15:41
от sir.petrov
Здавейте отново,
Малко да споделя и аз информация какво направих.
За съжаление нямам много време защото се хванахме с ремонт на жилището, и ми гълта всяка свободна минута.
Първо смених си двете букси на бубините, които имаха счупени щипки.
Колега mapamop смяната беще успешна.
След което махнах всички изолирбантове на кабелите от газаджиите, да рязали са и са пускали допълнителни кабели, но за моя изненада се оказаха доста читаво направени, с крипващи скоби без спойки или усуквания.
Подмених само изолациите.
Накрая замерих компресията с компресомера, който си поръчах.
1 - 10 bar.
2 - 13 bar.
3 - 13 bar.
4 - 15 bar.
В ауто дата за моят двигател за компресията са дадени граници от 10,2 - 13,3 bar.
Това нама как да бъде 15 при условие, че макс. е 13,3, тоест уреда ми не е тариран и мери нещо, но не с определена точност, но пък имам база за сравневние. че 1-ви цилидър е най-малко.
И примерно ако 15=13, в такъв случай 10=8, което не е никак добре.
Трябва да намеря добър сервиз да ги проверят както трябва.
Колега shapala дръж ме в течени какво е станало с ремонта или евентоално, ако отвориш главата.
Сега съм рещил да покарам известно време само на Бенезин и да видя дали ще ми даде грешка Р0301 отново.
Защото грешката излиза само като карам по баир на горе, когато колата се натоварва в града или по-равно няма индикирана грешка.
Грешка Р0301 на Авенсис Т25
Публикувано на: 29 Авг 2022 15:48
от mapamop
sir.petrov написа: ↑29 Авг 2022 15:41
И примерно ако 15=13, в такъв случай 10=8, което не е никак добре.
Или има клапан който не отваря навреме и наистина вдига компресията над нормалното. Т.е. ако приемем че уреда не лъже си за клапани и/или глава. Или накратко казано - за трапанация на мотора. Гадая.
Ако тезата ти е вярна със сметките, нещата отиват пак на разпиляване на мотора.
Грешка Р0301 на Авенсис Т25
Публикувано на: 29 Авг 2022 15:55
от ufer
shapala написа: ↑27 Авг 2022 07:55
Благодаря колега, за подбробната информация. При мен диагностиката показа мисфайр само на първи цилиндър. Имам приятел със сервиз и снощи измерихме компресия та. За мое съжаление на първи цилиндър показа 8, а на останалите 12. Така, че предстои сваляне на главата и проверка на клапаните и най-вероятно последващ ремонт. Ще пиша при ново развитие на проблема при мен.
Аз бих проверил и буталото/сегментите на първи цилиндър и дори на 4-ти, защото при лоша работа на клапаните може да се случи и затягане на сегменти или износване на цилиндри поради промяна на температурния режим в този цилиндър...

Грешка Р0301 на Авенсис Т25
Публикувано на: 01 Сеп 2022 15:17
от sir.petrov
Здравейте,
Вчера оставих колата в сервиза на тойота.
Правиха тестове и проверки, замериха компресията и се оказа с техният уред.
1 - 8 bar.
2 - 12 bar.
3 - 12 bar.
4 - 12 bar.
Хлабината на изпускателният клапан на 1-ви цилиндър изобщо я няма.
Клапанат се е набил максимално в леглото на клапана, колкото позвплява и вече няма на къде и неъплътнява добре.
Налага се сваляне и ремонт.
Сега съм пред дилема, да отлагам ли за по-късно 2-3 месеца или да я оставя притях.
1700лв труд и оригинални ганитури и масло + 500-700, клапани и ремонт на главата= около 2200-2400лв.
Вижда ми се скъпичко, но ходих да питам на 2 дъуги гаражни майстова и ми казаха м/у 2-3000, ако не излезе друго.